Упр.159 ГДЗ Колягин Ткачёва 11 класс (Алгебра)
Решение #1
Решение #2

Рассмотрим вариант решения задания из учебника Колягин, Ткачёва, Фёдорова 11 класс, Просвещение:
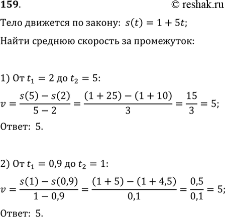
159. Тело движется по закону s(t)= 1 + 5t. Найти среднюю скорость движения за промежуток времени:
1) от t1 = 2 до t2 = 5;
2) от t1 = 0,9 до t2 = 1.
*размещая тексты в комментариях ниже, вы автоматически соглашаетесь с пользовательским соглашением